Kubernetes基本概念
Kubernetes是什么
Kubernetes是容器集群管理系统,是一个开源的平台,可以实现容器集群的自动化部署、自动扩缩容、维护等功能。
通过Kubernetes你可以:
- 快速部署应用
- 快速扩展应用
- 无缝对接新的应用功能
- 节省资源,优化硬件资源的使用
Kubernetes 特点
- 可移植: 支持公有云,私有云,混合云,多重云(multi-cloud)
- 可扩展: 模块化, 插件化, 可挂载, 可组合
- 自动化: 自动部署,自动重启,自动复制,自动伸缩/扩展
容器优势总结:
- 快速创建/部署应用:与VM虚拟机相比,容器镜像的创建更加容易。
- 持续开发、集成和部署:提供可靠且频繁的容器镜像构建/部署,并使用快速和简单的回滚(由于镜像不可变性)。
- 开发和运行相分离:在build或者release阶段创建容器镜像,使得应用和基础设施解耦。
- 开发,测试和生产环境一致性:在本地或外网(生产环境)运行的一致性。
- 云平台或其他操作系统:可以在 Ubuntu、RHEL、 CoreOS、on-prem、Google Container Engine或其它任何环境中运行。
- Loosely coupled,分布式,弹性,微服务化:应用程序分为更小的、独立的部件,可以动态部署和管理。
- 资源隔离
- 资源利用:更高效
使用Kubernetes能做什么?
可以在物理或虚拟机的Kubernetes集群上运行容器化应用,Kubernetes能提供一个以“容器为中心的基础架构”,满足在生产环境中运行应用的一些常见需求,如:
- 多个进程(作为容器运行)协同工作。(Pod)
- 存储系统挂载
- Distributing secrets
- 应用健康检测
- 应用实例的复制
- Pod自动伸缩/扩展
- Naming and discovering
- 负载均衡
- 滚动更新
- 资源监控
- 日志访问
- 调试应用程序
- 提供认证和授权
Kubernetes不是什么?
Kubernetes并不是传统的PaaS(平台即服务)系统。
- Kubernetes不限制支持应用的类型,不限制应用框架。不限制受支持的语言runtimes (例如, Java, Python, Ruby),满足12-factor applications 。不区分 “apps” 或者“services”。 Kubernetes支持不同负载应用,包括有状态、无状态、数据处理类型的应用。只要这个应用可以在容器里运行,那么就能很好的运行在Kubernetes上。
- Kubernetes不提供中间件(如message buses)、数据处理框架(如Spark)、数据库(如Mysql)或者集群存储系统(如Ceph)作为内置服务。但这些应用都可以运行在Kubernetes上面。
- Kubernetes不部署源码不编译应用。持续集成的 (CI)工作流方面,不同的用户有不同的需求和偏好的区域,因此,我们提供分层的 CI工作流,但并不定义它应该如何工作。
- Kubernetes允许用户选择自己的日志、监控和报警系统。
- Kubernetes不提供或授权一个全面的应用程序配置 语言/系统(例如,jsonnet)。
- Kubernetes不提供任何机器配置、维护、管理或者自修复系统。
另一方面,大量的Paas系统都可以运行在Kubernetes上,比如Openshift、Deis、Gondor。可以构建自己的Paas平台,与自己选择的CI系统集成。
由于Kubernetes运行在应用级别而不是硬件级,因此提供了普通的Paas平台提供的一些通用功能,比如部署,扩展,负载均衡,日志,监控等。这些默认功能是可选的。
另外,Kubernetes不仅仅是一个“编排系统”;它消除了编排的需要。“编排”的定义是指执行一个预定的工作流:先执行A,之B,然C。相反,Kubernetes由一组独立的可组合控制进程组成。怎么样从A到C并不重要,达到目的就好。当然集中控制也是必不可少,方法更像排舞的过程。这使得系统更加易用、强大、弹性和可扩展。
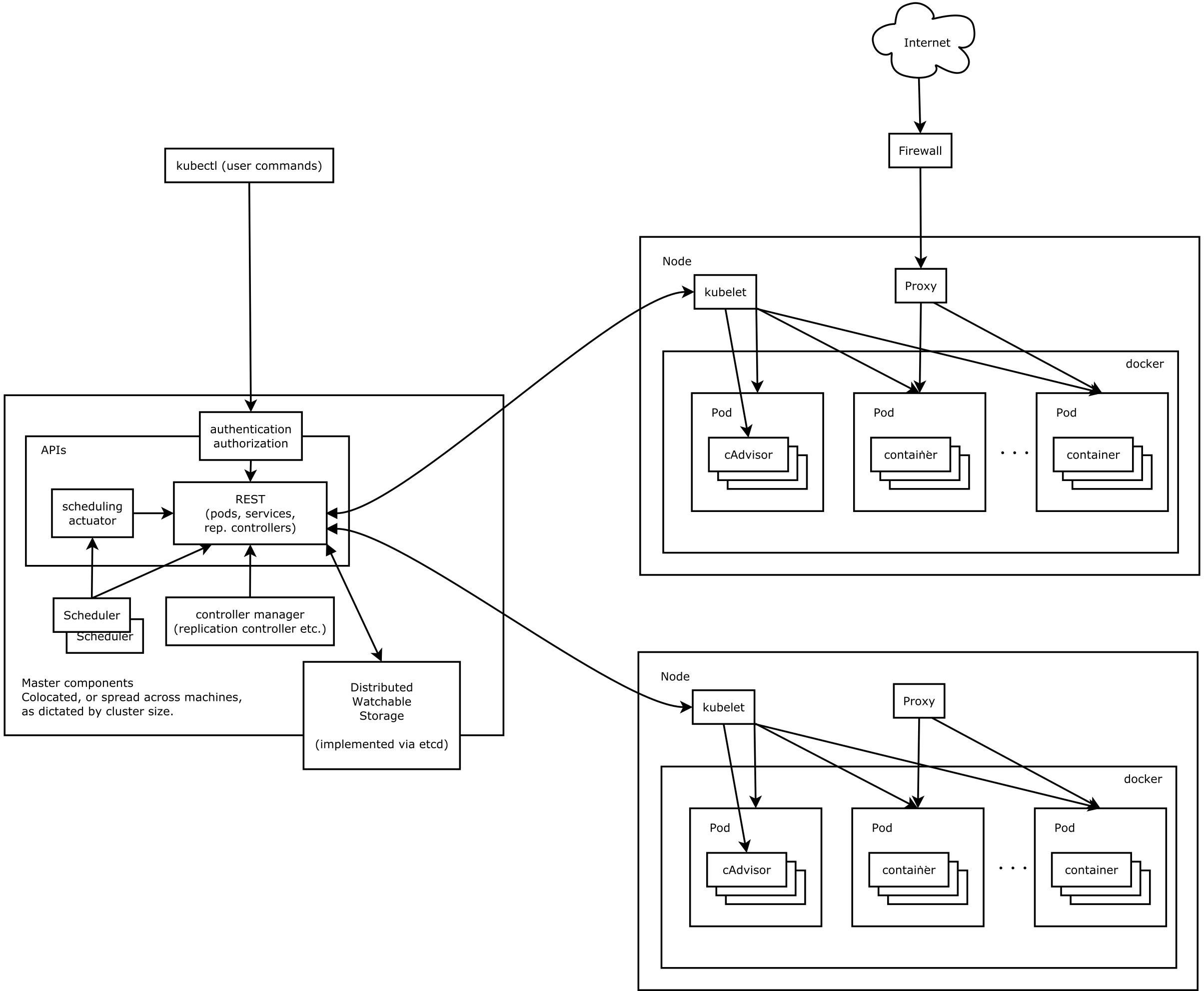
Kubernetes架构

Kubernetes主要由以下几个核心组件组成:
- etcd保存了整个集群的状态;
- apiserver提供了资源操作的唯一入口,并提供认证、授权、访问控制、API注册和发现等机制;
- controller manager负责维护集群的状态,比如故障检测、自动扩展、滚动更新等;
- scheduler负责资源的调度,按照预定的调度策略将Pod调度到相应的机器上;
- kubelet负责维护容器的生命周期,同时也负责Volume(CVI)和网络(CNI)的管理;
- Container runtime负责镜像管理以及Pod和容器的真正运行(CRI);
- kube-proxy负责为Service提供cluster内部的服务发现和负载均衡;
除了核心组件,还有一些推荐的Add-ons:
- kube-dns负责为整个集群提供DNS服务
- Ingress Controller为服务提供外网入口
- Heapster提供资源监控
- Dashboard提供GUI
- Federation提供跨可用区的集群
- Fluentd-elasticsearch提供集群日志采集、存储与查询

分层架构
Kubernetes设计理念和功能其实就是一个类似Linux的分层架构,如下图所示

- 核心层:Kubernetes最核心的功能,对外提供API构建高层的应用,对内提供插件式应用执行环境
- 应用层:部署(无状态应用、有状态应用、批处理任务、集群应用等)和路由(服务发现、DNS解析等)
- 管理层:系统度量(如基础设施、容器和网络的度量),自动化(如自动扩展、动态Provision等)以及策略管理(RBAC、Quota、PSP、NetworkPolicy等)
- 接口层:kubectl命令行工具、客户端SDK以及集群联邦
- 生态系统:在接口层之上的庞大容器集群管理调度的生态系统,可以划分为两个范畴
- Kubernetes外部:日志、监控、配置管理、CI、CD、Workflow、FaaS、OTS应用、ChatOps等
- Kubernetes内部:CRI、CNI、CVI、镜像仓库、Cloud Provider、集群自身的配置和管理等